三亿(集团)体育科技有限公司官网
公司首页
新闻动态
工作动态
关于我们
三亿体育简介
现任领导
机构设置
党建工作
工会工作
支部设置
党员风采
规章制度
人才培养
旗下产业
对外合作办学
培养方案
研究生教育
学术学位研究生
专业学位研究生
研究生导师
教学科研
科研成果
科研项目
科研团队
社会服务
团队建设
学科简介
学科方向
学术分委会章程
学位授权点建设年度报告
团队队伍
专业教师
名师风采
环境工程系
环境科学系
农业资源与环境系
联系我们
组织机构
体育竞技
规章制度
团章团史
学风建设
资助育人
员工活动(班级动态)
员工工作
工作动态
员工风采
人才招聘
招生工作
就业指导
招聘信息
经理信箱
学位授权点建设年度报告
学科简介
学科方向
学术分委会章程
学位授权点建设年度报告
首页
>
团队建设
>
学位授权点建设年度报告
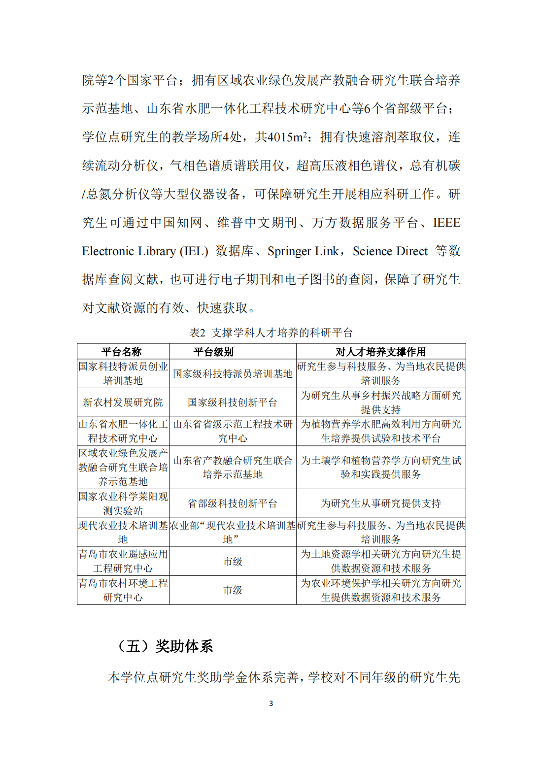
0951资源利用与植物保护-学位授权点建设年度报告(2023)
2024-03-12 18:44:39
作者:三亿体育
浏览数:
0
编辑:佟琪琪
责任编辑:张艳
上一篇:
0903农业资源与环境-学位授权点建设年度报告(2023)
下一篇:
0903农业资源与环境-学位授权点建设年度报告(2022)
邮政编码:266109 | 电话:0532-58957461 | 传真:027-68455146
地址:青岛市城阳区长城路700号 | 版权所有:三亿(集团)体育科技有限公司官网
青岛市互联网违法信息举报中心
鲁ICP备13028537号-5
鲁公网安备 37021402000104号